Форум о микрофонах Октава
Текущее время: 19 апр 2026, 06:46

Часовой пояс: UTC + 3 часа [ Летнее время ]




Начать новую тему Ответить на тему  [ Сообщений: 7 ] 
Автор Сообщение
СообщениеДобавлено: 13 июл 2012, 21:18 
Hoвичок

Зарегистрирован:
14 мар 2012, 19:27
Сообщения: 248
Благодарил (а): 0 раз.
Поблагодарили: 7 раз.
Мои микрофоны: МК-012-01, МД-85А, МД-52Б, М4-2А, МКЭ-3, Sony F-V220
Вложение:
mus.jpg
mus.jpg [ 15.05 КБ | Просмотров: 15088 ]

Те, кому лень куда-то далеко ехать за предусилителем или идти его заказывать, могут собрать его сами.
Измерения показали, что качество получилось лучше чем у некоторых дешёвых современных промышленных предусилителей, не говоря уж про советские изделия на 157 и 548 серии.
Конструкция выполнена в виде игрушечного домика (потом можно будет украсить дверью и окнами).
Балансный вход выполнен на транзисторах КТ3107, далее используется сдвоенный ОУ типа NE5532, вторая половина которого применена для инверсии выходного сигнала на втором выходе, т.е. выход тоже балансный. Блок питания встроенный, стабилизаторы напряжений +/-9 и +45 вольт собраны по стандартным схемам на стабилитронах и транзисторах.

Измеренные параметры:
Коэффициент усиления: 28-60 дБ
Приведённый ко входу уровень шума: -120 дБ (для сравнения в карте MAYA44 измерения показали -98 дБ для линейного и -108 дБ для микрофонного входа)
Максимальный выходной уровень: +17 дБ


Вернуться к началу
 Профиль  
Ответить с цитатой  
СообщениеДобавлено: 13 июл 2012, 23:17 
Мастер
Аватара пользователя

Зарегистрирован:
21 сен 2006, 21:35
Сообщения: 2976
Откуда: Украина, Харьков
Благодарил (а): 2 раз.
Поблагодарили: 178 раз.
На вид как-то двояко: то ли миленько, то ли хоррорно)))
Честно говоря, не очень доверяю оборудованию без мало-мальски приличного металлического шасси. Интересно, как Вы на нем такие параметры намеряли... Впрочем, как же можно "оценить конструкцию" только по фото. Выложите демки. Желательно, в сравнении с чем-нибудь. Еще лучше, если с чем-нибудь хорошо известным)))

_________________
This is Derezay station, if you need to get out - get out!


Вернуться к началу
 Профиль  
Ответить с цитатой  
СообщениеДобавлено: 14 июл 2012, 09:16 
Hoвичок

Зарегистрирован:
14 мар 2012, 19:27
Сообщения: 248
Благодарил (а): 0 раз.
Поблагодарили: 7 раз.
Мои микрофоны: МК-012-01, МД-85А, МД-52Б, М4-2А, МКЭ-3, Sony F-V220
У него внутри есть металл, это только снаружи фанера-пластик. В таких устройствах без металла никак.
Коэффициент усиления измерялся с осциллоографом и генератором, АЧХ от 20 до 20000 была строго линейная, а дальше генератор не позволяет.
Максимальный уровень - тоже осциллограф и генератор по отсутствию видимых искажений синусоиды.
А приведённый уровень шума - по уровню в программе адобе аудишн с учётом усиления.
Осциллограф показывает более высокий уровень шума, где-то порядка -106 дБ, но там ведь в основном СВЧ шум, на мегагерцах, он не слышен.

Сравнивать не с чем, потому что у меня и моих знакомых нет похожих промышленных устройств. А моя звуковая карта MAYA44 по микрофонному входу имеет всего 45 дБ усиления.
Вот сейчас записал пример записи через мой усилитель, из обработки - только обрезка краёв. Не знаю правил демо-записей, поэтому решил, что в демо записи любая обработка звука исключается.
Вложение:
demo-2m.mp3 [2.18 МБ]
Скачиваний: 670

Это микрофон МД-85А и расстояние около 2 метров.
Чтобы получить такой уровень понадобились все 60 дБ усиления предусилителя и ещё 17 дБ усиления звуковой карты, итого общее усиление 77 дБ.
Вообще усилитель я собирал именно для организации канала S в стереозаписи MS с динамическим микрофоном, поэтому и сделан второй инверсный выход и большое усиление.


Вернуться к началу
 Профиль  
Ответить с цитатой  
СообщениеДобавлено: 14 июл 2012, 15:02 
Hoвичок

Зарегистрирован:
14 мар 2012, 19:27
Сообщения: 248
Благодарил (а): 0 раз.
Поблагодарили: 7 раз.
Мои микрофоны: МК-012-01, МД-85А, МД-52Б, М4-2А, МКЭ-3, Sony F-V220
Вот попробовал записать одну из своих старых песенок по методу MS.
M - МК-012-01 подключенный к MAYA44, расстояние до исполнитенля 1,3 метра.
S - МД-85А с самодельным усилителем, подключенным ко второму входу карты MAYA44, вынесен поближе к боковой стене, расстояние до исполнителя 2 метра.
Уровни примерно одинаковы, сигналы смикшированы сразу при записи. Обработка - немного убран шум функцией Light Hiss Reduction, небольшой шум вентилятора остался.
Вложение:
raduga.mp3 [2.45 МБ]
Скачиваний: 772


Вернуться к началу
 Профиль  
Ответить с цитатой  
СообщениеДобавлено: 19 июл 2012, 22:00 
Hoвичок

Зарегистрирован:
14 мар 2012, 19:27
Сообщения: 248
Благодарил (а): 0 раз.
Поблагодарили: 7 раз.
Мои микрофоны: МК-012-01, МД-85А, МД-52Б, М4-2А, МКЭ-3, Sony F-V220
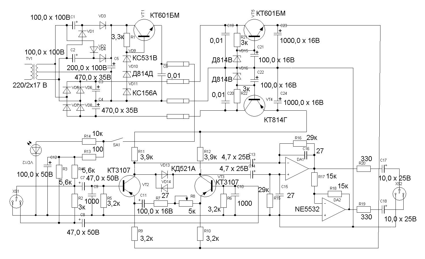
А это я зарисовал схему своего усилителя.
Вложение:
121212.jpg
121212.jpg [ 166.18 КБ | Просмотров: 15040 ]

Как оказалось, усилительная часть похожа на схему микшера "Электроника ПМ-04", только там была К544УД2 и ещё различия есть.


Вернуться к началу
 Профиль  
Ответить с цитатой  
СообщениеДобавлено: 22 июл 2012, 19:38 
Модератор
Аватара пользователя

Зарегистрирован:
27 ноя 2007, 00:21
Сообщения: 1107
Откуда: Санкт-Петербург
Благодарил (а): 4 раз.
Поблагодарили: 46 раз.
Мои микрофоны:  
МЛ-16, МЛ-17, МЛ-19, МЛ-20, МЛ-51, МЛ-52.
Валерий писал(а):
А это я зарисовал схему своего усилителя.
Между R11и С13 ничего не пропустили? Они действительно в реале соединены напрямую??? Это ж бесконечный к-т усиления и нагружение левого транзистора дифкаскада прямо на землю!

_________________
Всего доброго.
Евгений.


Вернуться к началу
 Профиль  
Ответить с цитатой  
СообщениеДобавлено: 22 июл 2012, 23:28 
Hoвичок

Зарегистрирован:
14 мар 2012, 19:27
Сообщения: 248
Благодарил (а): 0 раз.
Поблагодарили: 7 раз.
Мои микрофоны: МК-012-01, МД-85А, МД-52Б, М4-2А, МКЭ-3, Sony F-V220
Нет, ничего не пропущено. Эту схему нельзя покаскадно рассматривать, она как бы одно целое, и транзистор получается что находится в цепи обратной связи и тоже ей охвачен, благодаря чему и удаётся достичь малых искажений.


Вернуться к началу
 Профиль  
Ответить с цитатой  
Показать сообщения за:  Поле сортировки  
Начать новую тему Ответить на тему  [ Сообщений: 7 ] 
   { SIMILAR_TOPICS }   Автор   Ответы   Просмотры   Последнее сообщение 
В этой теме нет новых непрочитанных сообщений. Микшерный пульт, предусилитель или внешняя звуковая карта?

в форуме РЭП-студия

Tube

3

13849

08 июн 2010, 04:04

SDVS Перейти к последнему сообщению

В этой теме нет новых непрочитанных сообщений. Накамерный микрофон - предусилитель УП-012 с капсюлем гипереардиоида

в форуме Конденсаторные микрофоны

Владимир ТВ

0

20820

08 июл 2017, 20:27

Владимир ТВ Перейти к последнему сообщению

В этой теме нет новых непрочитанных сообщений. Вопросы чайника: предусилитель, звуковая карта?

в форуме РЭП-студия

ЧайникЁпта

10

24084

09 мар 2010, 22:53

VIC Перейти к последнему сообщению

В этой теме нет новых непрочитанных сообщений. Выбор микрофона МК-012/012-01/319 + предусилитель/звуковая карта

в форуме Выбор микрофона

avant

13

29306

06 авг 2008, 21:06

Владимир М Перейти к последнему сообщению

В этой теме нет новых непрочитанных сообщений. Как подобрать звуковую карту и предусилитель для МКЛ-4000

в форуме Оборудование и технологии

OZLOБLENNЫЙ

1

20058

30 авг 2009, 12:56

Артем Vасилич Перейти к последнему сообщению


Часовой пояс: UTC + 3 часа [ Летнее время ]


Кто сейчас на конференции

Зарегистрированные пользователи: Bing [Bot], Yandex [Bot]


Вы не можете начинать темы
Вы не можете отвечать на сообщения
Вы не можете редактировать свои сообщения
Вы не можете удалять свои сообщения
Вы не можете добавлять вложения

Найти:
Перейти:  
 Rambler's Top100
Создано на основе phpBB® Forum Software © phpBB Group
Русская поддержка phpBB